
The top two 9.26mm diameter holes are for the BNC cables that connect the top of the LED to the oscilloscope.
The smaller, 3.05mm diameter holes on the top and bottom or for the standoffs of the circuit.
The bottom of the 8.77mm hole is the power jack.

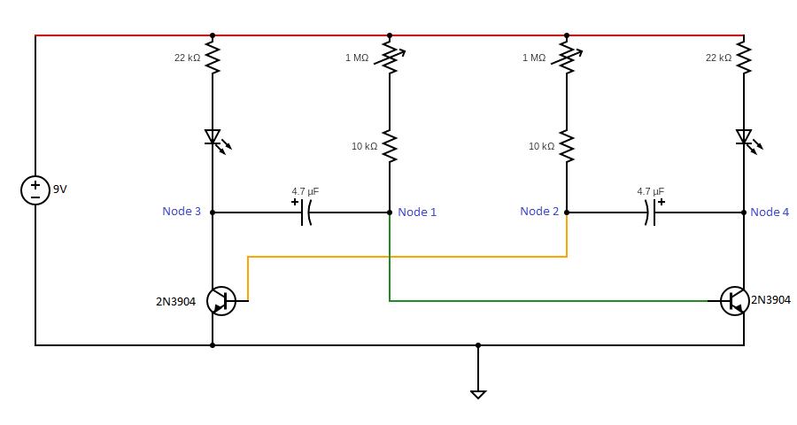
To understand this circuit, we would first need to understand the components. You've likely seen resistors, capacitors and diodes sometime in college or high school, but this might the first time you see a transistor, which are labeled 2N3904 in the circuit above. The way this transistor, the Bipolar-Junction transistor, works is that the current going into the collector (Top node of the BJT) is a approximately linear function of the current going into the base (the node in the middle), and the current out of the emitter is the sum of the 2 currents. The Base current is usually much smaller than collector current, so a way to think about this component is that the curent into the base "forces" the current through the emitter and collector to be a certain amount.
The above circuit is an oscillator that will make both LED flash a set amount of time that is a function of the resistances of the potentiometers - with the LEDs effectively never being on at the same time. To analyze this oscillator, think of the as a static constant of the BJT when the BJT is on. \
If the drop over the Base and the Emitter of the BJT is static, and the emitter is connected to ground, it follows that the nodes labeled Node 1 and Node 2 will also be static. Since the resistance and voltage in the branch of the circuit with potentiometers, the current in the top portion stays approximately constant while the BJT is on. \
This circuit oscillates because the the 2 symmetric sides of the circuit work with each other to create unstability. Let's take the scenario where the left capacitor is beginning to charge and the right capacitor is almost full charged. The current at node 2 is going mostly to the base of the left BJT, as the impedance of the almost fully charged capacitor is high, while the current at node 1 is going mostly into the capacitor, as the impedance is close to 0. This means that the left BJT is in forward active and is pulling a current into its collector and the right BJT is in cutoff and has no current. In this case, the left LED will be on and the right LED will be on. As the left capacitor fills up, less and less current will be going into the left BJT's colletor and more and more would be going into the right BJT's base. The right capacitor will discharge to meet the new current demands and the positions will flip: the left BJT will enter cutoff and the right BJT will enter forward active, leading to right LED being on and left LED being off.

The 2 images above show the frontside and backside of the boards
The Voltage measured at the BNC cables veries depending on what oscilloscope and what input of the oscilloscope is being used. The voltage HIGH, which occurs when the corresponding LED is OFF, should approach 9V +/- 0.3V and the voltage LOW, which occurs when the LED is ON, should approach 1.8V +/- 0.3V. The Voltage peak to peak is then 7.2 +/- 0.6V.
Duty Cycle is equal to: (Time LED is ON)/Period
| Flasher # | L LED OFF (s) | L LED ON (s) | L LED Duty Cycle | R LED OFF (s) | R LED ON (s) | R LED Duty Cycle | Period (s) | Frequency (Hz) |
|---|---|---|---|---|---|---|---|---|
| 1 | 0.51 | 0.75 | 0.60 | 0.75 | 0.51 | 0.40 | 1.26 | 0.79 |
| 2 | 0.41 | 0.55 | 0.57 | 0.55 | 0.41 | 0.43 | 0.96 | 1.04 |
| 3 | 0.24 | 0.63 | 0.72 | 0.63 | 0.24 | 0.28 | 0.87 | 1.15 |
| 4 | 0.68 | 1.28 | 0.65 | 1.28 | 0.68 | 0.35 | 1.96 | 0.51 |
| 5 | 1.02 | 0.99 | 0.49 | 0.99 | 1.02 | 0.51 | 2.01 | 0.50 |
| 6 | 0.51 | 0.29 | 0.36 | 0.29 | 0.51 | 0.64 | 0.8 | 1.25 |
| 7 | 0.84 | 0.54 | 0.39 | 0.54 | 0.84 | 0.61 | 1.38 | 0.72 |
| 8 | 0.68 | 0.59 | 0.46 | 0.59 | 0.68 | 0.54 | 1.27 | 0.79 |
| 9 | 1.23 | 0.62 | 0.34 | 0.62 | 1.23 | 0.66 | 1.85 | 0.54 |
| 10 | 0.37 | 1.06 | 0.74 | 1.06 | 0.37 | 0.26 | 1.43 | 0.70 |
| 11 | 0.76 | 0.89 | 0.54 | 0.89 | 0.76 | 0.46 | 1.65 | 0.61 |
| 12 | 0.45 | 0.88 | 0.66 | 0.88 | 0.45 | 0.34 | 1.33 | 0.75 |
| 13 | 0.94 | 1.17 | 0.55 | 1.17 | 0.94 | 0.45 | 2.11 | 0.47 |
| 14 | 1.58 | 1.26 | 0.44 | 1.26 | 1.58 | 0.56 | 2.84 | 0.35 |
| 15 | 0.25 | 0.68 | 0.73 | 0.68 | 0.25 | 0.27 | 0.93 | 1.08 |
